Heuristique.ch

  • Accueil
  • Ressources
    • Définitions
    • Biomaps
    • Bibliographie
    • Sitographie
    • Performance
    • En vidéo
    • FAQ
  • Cartarium
  • Se former
    • Fondamentaux
    • Digital bases
    • Digital avancé
    • Apprentissages
    • Ateliers
  • Digitalisation
  • Contacts
  • Accueil
  • Ressources
    • Définitions
    • Biomaps
    • Bibliographie
    • Sitographie
    • Performance
    • En vidéo
    • FAQ
  • Cartarium
  • Se former
    • Fondamentaux
    • Digital bases
    • Digital avancé
    • Apprentissages
    • Ateliers
  • Digitalisation
  • Contacts

Enfants - Adolescents

    • Résumé des vocabulaires réalisés en 3P.
    • Auteur(e): Arthur entre 6 et 7 ans.
    • Logiciel: Mind Manager.
    Vocabulaire3p Vocabulaire3p
    Vocabulaire3p
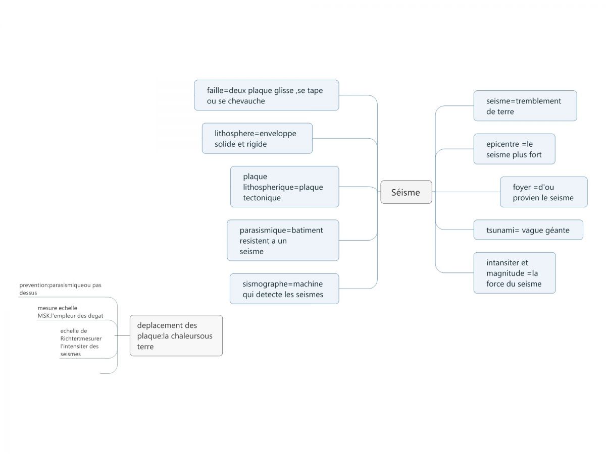
    • Comment apprendre ce qu'est un séisme de manière visuelle.
    • Auteur(e): Anissa 11 ans.
    • Logiciel: Mind Manager.
    Seisme Seisme
    Seisme
    • Comment apprendre les grandes découvertes historiques de manière ludique.
    • Auteur(e): Anissa 11 ans.
    • Logiciel: Mind Manager.
    Lesgrandesdecouvertes Lesgrandesdecouvertes
    Lesgrandesdecouvertes
    • Une carte pour apprendre la chanson d'Henri Dès, le Polyglotte.
    • Auteur(e): Chiara 10 ans en mars 2015.
    • Carte réalisée à la main.
    HenriDes HenriDes
    HenriDes
    • Comment sont organisés les groupes de la coupe du monde 2014.
    • Auteur(e): Le fils d'une participante à un cours.
    • Carte réalisée à la main.
    Coupedumonde2014 Coupedumonde2014
    Coupedumonde2014
Vues
Vocabulaire3p
Seisme
Lesgrandesdecouvertes
HenriDes
Coupedumonde2014
    Vues
    /5

    Tout ce que les enfants et adolescents ont à nous apprendre sur ce que leur cerveau comprend intuitivement et, que nous adultes, avons certainement oubliés...

    Menu principal (offcanvas)

    • Accueil
    • Ressources
      • Définitions
      • Biomaps
      • Bibliographie
      • Sitographie
      • Performance
      • En vidéo
      • FAQ
    • Cartarium
    • Se former
      • Fondamentaux
      • Digital bases
      • Digital avancé
      • Apprentissages
      • Ateliers
    • Digitalisation
    • Contacts